Arduino 變成 USB to Serial
一般與板子連接最常用的就是Serial Port,但近年來不論是主機還是NoteBook都將這個介面取消,如果你在你的狀況下仍然需要使用Serial Port都會買個USB to Serial,但是如果你手邊有Arduino板子那就可以暫時不需要買了,本身Arduino就提供這個功能,只是常常被忽略。

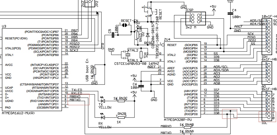
首先準備一張Aduino Uno/Nano板子,或是確認你的Arduino板子不是Atmel 32U4的晶片,因該類晶片的Arduino是使用晶片本身的USB虛擬Serial Port與板子上面的TX/RX Serial並非是同一個而無法使用。

再來直接將TX/RX pin接到你周邊的RX/TX後開啟Serial Terminal就能直接使用,別懷疑就是這麼簡單!
為什麼能直接這樣使用呢?因為從電路圖上面很明顯的了解到Arudino使用的USB to Serial是利用16U2來實現的,然而它的TX/RX與Arduino的Mcu 328P連接,利用此連接將程式Download至Mcu中,只是平常我們使用時可能忽略這個特性:

Trackbacks/Pingbacks